您的瀏覽器不支援JavaScript功能,若網頁功能無法正常使用時,請開啟瀏覽器JavaScript狀態
關鍵字搜尋
熱門:
免費課程
,
福利補助
進階搜尋
進入內容區塊
選單
:::
回首頁
|
網站導覽
|
ENGLISH
大
中
小
關於本會
重大政策及績效
行政院重大政策說明
本會施政方針
中程施政計畫
年度施政計畫
中長程個案計畫
施政報告
預算案報告
年度施政績效
部會管制計畫評核結果
政策快遞
本會介紹
本會簡介
現任首長簡介
歷任首長簡介
各處室業務資訊
各處室聯絡電話
數位服務專區
本會交通資訊
僑民聯繫
非洲專區
非洲專區簡介
各國簡介
我國駐非據點
本會資源
相關網站連結
全球僑胞服務數位平台
i-Taiwan Window
關於僑民僑團聯繫服務
僑團(胞)服務
海外僑民團體聯繫登記
海外僑民團體經費補助
僑胞醫療急難及喪葬慰問
僑胞返國設(復)籍貼心叮嚀手冊
僑民返臺養老
海外服務據點
亞洲地區
大洋洲地區
歐洲地區
北美洲地區
中南美洲地區
非洲地區
急難救助協會專區
僑社重要活動
海外僑界辦理元旦活動
海外國慶慶典活動
中南美洲僑民會議
非華年會
美洲年會
亞華年會
歐華年會
歐臺年會
大洋洲年會
僑社采風
臺灣人夏令會
海外青年文化大使
FASCA簡介
各分會介紹
研習活動花絮
各分會活動花絮
國際青年親善大使
緣起
新聞集錦
親善大使獲獎名單
個人專訪
國內僑民暨歸僑團體
團體簡介
座談聯誼會
春節活動
聯誼活動
常用法令規章
證照服務
證照服務業務簡介
服務項目
申請流程
華僑身分證明書(檢具國籍證明)
華僑身分證明書(檢具華裔證明)
役政用華僑身分證明書專區
護照加簽僑居身分
原具香港(澳門)僑民身分證明函
香港(澳門)居民曾獲核發華僑身分證明書證明函
華僑證照法規
華僑身分證明相關法令
護照相關法令
役政相關法令
入出國相關法令
各國居留制度區分
有永久居留制度國家
有永久居留制度而永久居留權取得困難國家
無永久居留制度國家
人民申請案件處理期間
櫃檯服務時間
答客問
申請華僑身分證明書答客問
申請護照加簽僑居身分答客問
申請役政用華僑身分證明書答客問
華僑身分認定常見問題答客問
僑民教育
臺灣華語文學習中心
本會自編教材利用授權作業規定
本會出版品國內外銷售管道
臺灣台語教學措施
僑教業務簡介
戀念臺灣-海外僑民兒童或少年至校短期體驗計畫
僑教輔助
教材及經費申請
數位線上教學合作計畫
海外校長及教師獎勵
補助僑校自聘教師
鼓勵僑民學校聘用畢業僑生擔任教師經費補助要點
僑民多元取得本會自編教材服務
僑校資源與服務手冊
輔助國內青年志工赴東南亞僑(華)校志願服務
替代役役男
國際數位學伴
僑校徵才訊息
艱困地區僑校師資輔助金
僑務委員會獎勵臺裔人士取得正式教師執照及進入主流學校任教計畫
師資培訓
臺語文教師線上遠距研習
海外數位華語文推廣計畫
華文教師線上遠距研習
海外教師研習會
華文教師研習班
文化社教
遴派文化訪問團赴海外巡演
海外巡迴文化教學
海外民俗文化種子教師培訓
數位資源
全球華文網
電子書
數位推廣
海外正體漢字文化節活動
僑商經貿
僑臺商專區
全球商機資訊
關於僑商經貿
僑商培訓
年度辦理班別期程
海外經貿講座
商會服務
僑臺商會會務輔導及簡介
商會幹部培訓
融資服務
交流活動
邀訪觀摩
返國交流
美食觀光
臺灣觀光推廣
臺灣美食國際巡迴講座
投資簡介
投資臺灣三大方案成果
投資臺灣
僑生服務
關於僑生工作
僑生專班招生專區
四年制產學合作學士班
海外青年就學輔導技術研習班(非學位班)
產學攜手合作僑生專班
僑生服務專區
本會青年研習活動相關報名資訊
身分認定及法令規定
僑生資格
僑生回國就學及輔導辦法
來臺就學管道
保薦單位名稱
為民服務櫃檯
就學輔導
僑生就學
青年研習
全球青年返臺營隊資訊
語文研習班
英語服務營
臺灣觀摩團
補助僑校(團)組團來臺研習
僑生聯繫
僑生在學照顧
畢業留臺工作
僑生獎助學金
留臺校友會
現有組織
補助措施
全球傑出僑生校友
僑生手冊
線上服務
僑生常見問答集Q&A
身份認定
回臺入學
產學攜手合作僑生專班及四年制產學合作學士班
醫療保險
緊急通報
校外實習
校外工讀
工作證
獎助學金
居留
機車駕照
活動資訊
僑務新聞
僑務委員會社群平臺
海外華媒服務
2026年僑務委員會月曆
2025年僑務委員會月曆
僑務研究
綜合規劃處業務簡介
臺灣青年搭僑交流
臺灣青年海外搭僑計畫
海外留學臺灣青年搭僑計畫
國內臺灣青年搭僑交流活動
青年百億海外圓夢基金計畫
計畫簡介
115年僑委會開發圓夢名額
僑務學術研討會
111年僑務學術研討會
歷年僑務研究相關獎補助名單
僑務委員會議
僑務委員會議沿革
提案辦理及追蹤管考
僑務課程
僑務探索營
補助大學校院開設課程
僑務政策與國家發展課程
大學師生參訪
參訪申請表件
歷年參訪情形
僑見歷史
緣起
聽說故事
觀看展覽
僑務資料典藏
新皮箱精神-世總總會長的奮鬥歷程
僑務五十年-前篇
僑務五十年-後篇
光輝的軌跡
攜手走過的歲月
搭起世界的「僑」樑
開啟多元文化之窗
:::
現在位置:
首頁
>
廉政園地
>
補助資訊
>
公職人員利益衝突迴避法身分關係揭露專區
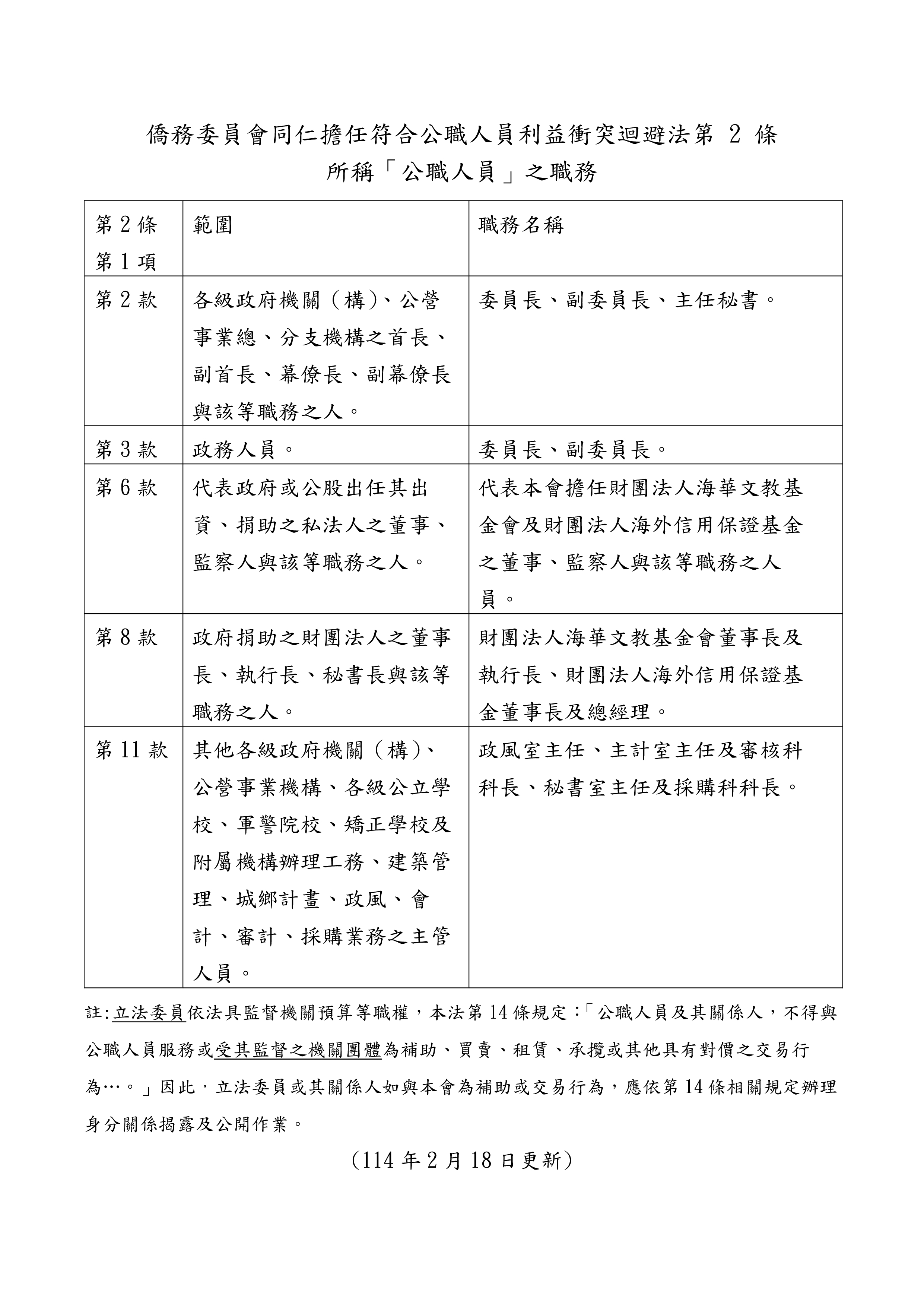
僑務委員會同仁擔任符合公職人員利益衝突迴避法第2條所稱「公職人員」職務
node name:
公職人員利益衝突迴避法身分關係揭露專區
上架日:
2024/12/16
發佈時間:
2024/12/16
點閱數:
310
2025/02/18
相關附檔:
僑務委員會同仁擔任符合公職人員利益衝突迴避法第2條所稱「公職人員」職務(1459KB)
僑務委員會同仁擔任符合公職人員利益衝突迴避法第2條所稱「公職人員」職務(79KB)
其它資訊
2024/12/19
公職人員利益衝突迴避法「關係人」之範圍
2024/12/16
公職人員利益衝突迴避法第14條規定
2024/12/16
公職人員及關係人身分關係揭露表(事前揭露)
2024/12/16
公職人員及關係人身分關係揭露表(事後公開)
2024/12/16
五分鐘,懂利衝--申請補助真輕鬆
2024/12/16
宣導資料
回上一頁
展開/收合
綜合規劃處
綜合規劃處業務簡介
僑民證照服務
僑務委員會議
僑務資料典藏
僑務學術研討會
補助大學校院開設課程
臺灣青年搭僑交流
僑民處
關於僑民僑團聯繫服務
僑團(胞)服務
海外服務據點
急難救助協會專區
僑社重要活動
志工與青年服務
國內僑民暨歸僑團體
僑教處
僑教業務簡介
僑教輔助
師資培訓
文化社教
數位資源
僑商處
關於僑商經貿
僑商培訓
融資服務
商會服務
美食觀光
商機交流
回國投資服務
僑生處
關於僑生工作
就學輔導
青年研習
僑生聯繫
留臺校友會
全球傑出僑生校友
僑生手冊
數位LINE總機
.